11月3日,工业和信息化部公开征求对《电器电子产品有害物质限制使用达标管理目录(2025年版)(征求意见稿)》(以下简称《达标管理目录》)和《达标管理目录限用物质应用例外清单(2025年版)(征求意见稿)》(以下简称《例外清单》)的意见。
主要变更:
1.《达标管理目录》扩围
将第一批12种产品优化整合为10种(原有的打印机、复印机、传真机3种产品根据技术发展情况合并为打印复印扫描传真及多功能一体机),新增23种管控条件较为成熟的产品纳入。调整后,《达标管理目录》内共计包含33种产品,均为消费者日常生活中使用场景多、使用频次高的电器电子产品。
新增的23种产品,从使用特征上来看,主要包括:一是生活及工作中日渐普及的家用及类似用途的产品。如,微波炉、电饭锅、饮水机、投影仪、便携式移动电源等。二是伴随着信息技术的快速发展而新兴且更新换代较快的产品。如,智能手环手表、耳机、智能音箱、扫地机器人、电子智能锁、服务器、网络用交换路由设备等。三是消费者高度关注安全健康属性的产品。如,主要面向少年儿童群体的电玩具、读写作业台灯,主要面向中老年群体的电子血压计、血糖仪等常见家用医疗电子设备,主要面向听障人群的助听器等。
2.《例外清单》更新
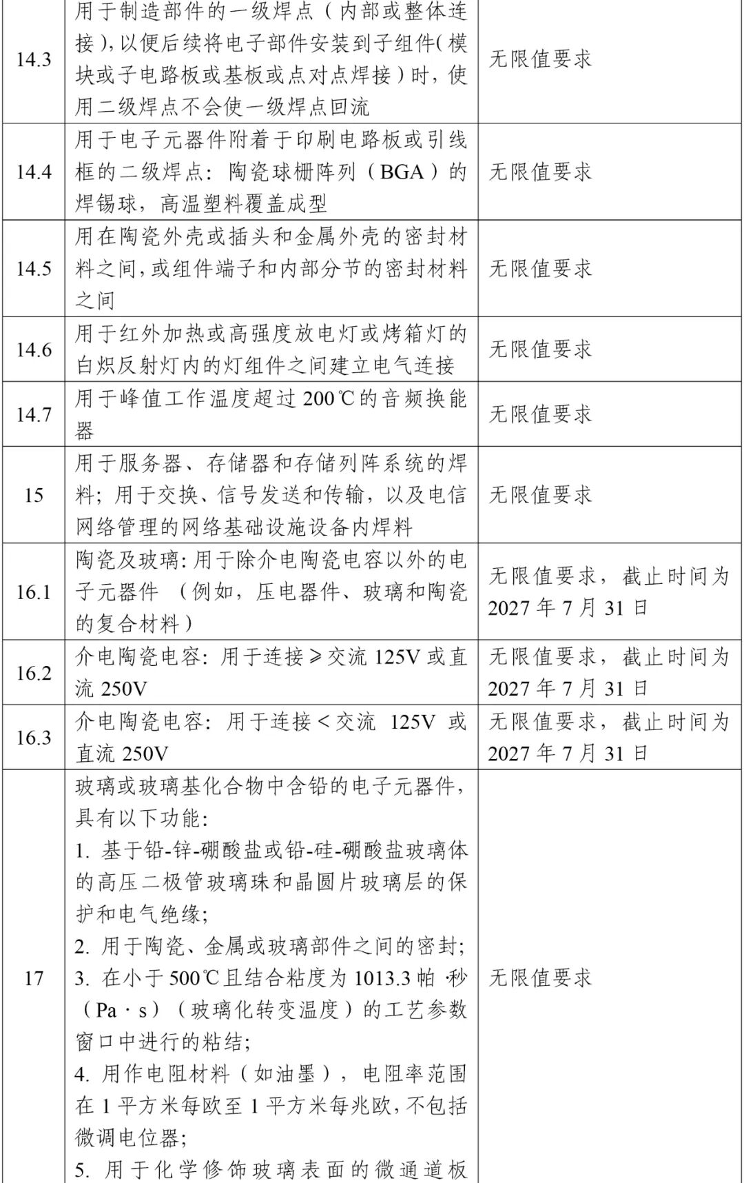
一是根据《关于汞的水俣公约》等国际环境公约在国内新生效条款情况,修订相关豁免条款。如,删除普通照明用单端荧光灯类产品中汞的豁免条款等。
二是参照有关国际豁免要求和新增管控产品情况,修订部分豁免条款。
3.实施时间
第一批达标管理目录内原有的产品,拟自新修订的《达标管理目录》发布后立即实施,无缝衔接;新增种类产品,给予一定过渡期,拟自2027年8月1日起实施。
新修订的《例外清单》拟于发布后替代第一批例外清单,继续保留及新增的豁免项发布后立即实施;拟删除的豁免项,给予一定过渡期,拟自2027年8月1日起不再豁免。

公开征求对《电器电子产品有害物质限制使用达标管理目录(2025年版)(征求意见稿)》和《达标管理目录限用物质应用例外清单(2025年版)(征求意见稿)》的意见
为贯彻落实《电器电子产品有害物质限制使用管理办法》(工业和信息化部令 2016年第32号),持续推进电器电子产品有害物质的替代与减量,进一步推动电器电子行业绿色高质量发展,我们研究编制了《电器电子产品有害物质限制使用达标管理目录(2025年版)(征求意见稿)》)和《达标管理目录限用物质应用例外清单(2025年版)(征求意见稿)》。现就文件内容公开征求意见,请于2025年12月2日前将相关意见通过书面或电子邮件形式反馈至工业和信息化部节能与综合利用司(相关意见请注明提出单位、联系人及联系电话)。
地址:北京市西城区西长安街13号工业和信息化部节能与综合利用司(邮编100804)
邮箱:liuxiaochuang@miit.gov.cn
电话:010-68205352 68205364
传真:010-68205337
附件:
1.《电器电子产品有害物质限制使用达标管理目录(2025年版)(征求意见稿)》
2.《达标管理目录限用物质应用例外清单(2025年版)(征求意见稿)》
3.文件编制说明
工业和信息化部节能与综合利用司
2025年11月3日





















